Интеграл 4 cos x dx

Интеграл 4 cos x dx. Интеграл 4 cos x dx. Вычислить интеграл 4dx/cos2x. Интеграл cos 4xdx. Интеграл 4 cos x dx.
Интеграл 4 cos x dx. Интеграл 4 cos x dx. Вычислить интеграл 4dx/cos2x. Интеграл cos 4xdx. Интеграл 4 cos x dx.
X^2dx/(x^2+4) интеграл. Интеграл cos2x sinx dx. Интеграл 4 cos x dx. Интеграл 4 cos x dx. Интеграл cos 2 x dx.
X^2dx/(x^2+4) интеграл. Интеграл cos2x sinx dx. Интеграл 4 cos x dx. Интеграл 4 cos x dx. Интеграл cos 2 x dx.
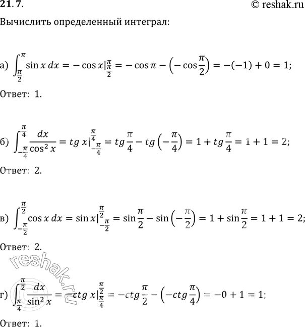
Интеграл от синуса 4x. Интеграл 4 cos x dx. Интеграл п/2 0 cos x dx. Интеграл п/4 0 dx/cos2x. Определенный интеграл с пи.
Интеграл от синуса 4x. Интеграл 4 cos x dx. Интеграл п/2 0 cos x dx. Интеграл п/4 0 dx/cos2x. Определенный интеграл с пи.
Интеграл cos 2 x dx. Интеграл x cos 2x dx решение. Интеграл(4/cos^2x+x^3-3корень x)dx. Интеграл cos^4x. Интеграл cos.
Интеграл cos 2 x dx. Интеграл x cos 2x dx решение. Интеграл(4/cos^2x+x^3-3корень x)dx. Интеграл cos^4x. Интеграл cos.
Интеграл 4 cos x dx. Вычислить неопределенный интеграл xdx. Первообразная sin4x. Интеграл от cos. Интеграл cos 2 x dx.
Интеграл 4 cos x dx. Вычислить неопределенный интеграл xdx. Первообразная sin4x. Интеграл от cos. Интеграл cos 2 x dx.
Интеграл 4 cos x dx. Интеграл sin^4. Интеграл cos^3( х^4) dx. Интеграл x 2cos2xdx. Интеграл 4 cos x dx.
Интеграл 4 cos x dx. Интеграл sin^4. Интеграл cos^3( х^4) dx. Интеграл x 2cos2xdx. Интеграл 4 cos x dx.
Интеграл cos x dx. Интеграл 4 cos x dx. Определенный интеграл dx/2x^2+3x-2. Интеграл dx/ sin ^4 x cos^4x. Cos на cos в интегралах.
Интеграл cos x dx. Интеграл 4 cos x dx. Определенный интеграл dx/2x^2+3x-2. Интеграл dx/ sin ^4 x cos^4x. Cos на cos в интегралах.
Интеграл 4синх дз. Интеграл от cos2x. Интеграл 4 cos x dx. Интеграл 4 cos x dx. Интеграл 4 cos x dx.
Интеграл 4синх дз. Интеграл от cos2x. Интеграл 4 cos x dx. Интеграл 4 cos x dx. Интеграл 4 cos x dx.
Интеграл dx/cos^2 4x. Интеграл sin^5/cos^3x. Интеграл 4 cos x dx. Вычислить интеграл sin^4x. Интеграл син.
Интеграл dx/cos^2 4x. Интеграл sin^5/cos^3x. Интеграл 4 cos x dx. Вычислить интеграл sin^4x. Интеграл син.
Dx/sinx интеграл питон. Интеграл cos^4x. Интеграл 4 cos x dx. Интеграл sin (5x - p/4) cos(x+p/4) dx. Интеграл sin 4x dx.
Dx/sinx интеграл питон. Интеграл cos^4x. Интеграл 4 cos x dx. Интеграл sin (5x - p/4) cos(x+p/4) dx. Интеграл sin 4x dx.
Интеграл x/cos^2x. Интеграл dx / cos^2x tgx. Интеграл cos(x^2) dx^2. 4cos4x dx пи -пи интеграл. Интеграл sin 4x cos 2x dx.
Интеграл x/cos^2x. Интеграл dx / cos^2x tgx. Интеграл cos(x^2) dx^2. 4cos4x dx пи -пи интеграл. Интеграл sin 4x cos 2x dx.
Интеграл cos 4x dx. Интеграл cos 3*x*sin 4*x. Решить интеграл (sin^3x/cos^5x)dx. Интеграл cos^4x. Вычислите интеграл dx/cos2x.
Интеграл cos 4x dx. Интеграл cos 3*x*sin 4*x. Решить интеграл (sin^3x/cos^5x)dx. Интеграл cos^4x. Вычислите интеграл dx/cos2x.
Интеграл от 0 до пи. Интеграл cos(x^2) dx^2. Интеграл 3x-4 : x2-4 dx. Интеграл cos x. Интеграл cos 2 x dx.
Интеграл от 0 до пи. Интеграл cos(x^2) dx^2. Интеграл 3x-4 : x2-4 dx. Интеграл cos x. Интеграл cos 2 x dx.
Интеграл cos(x^2) dx^2. Решение интеграла (xdx)/(sin^2x). Решение интеграла cos 2x dx. Интеграл 4 cos x dx. Интеграл cos 4x dx.
Интеграл cos(x^2) dx^2. Решение интеграла (xdx)/(sin^2x). Решение интеграла cos 2x dx. Интеграл 4 cos x dx. Интеграл cos 4x dx.
Интеграл от 0 до pi sin^2x. Интеграл от cos2x. Интеграл 4 cos x dx. Интеграл 4 cos x dx. Интеграл 4 cos x dx.
Интеграл от 0 до pi sin^2x. Интеграл от cos2x. Интеграл 4 cos x dx. Интеграл 4 cos x dx. Интеграл 4 cos x dx.
Интеграл 4 cos x dx. Интеграл 1+cos^2x/1+cos2x dx. Интеграл cos^4. Интеграл 4 cos x dx. Интеграл от 0 до pi sin^2x.
Интеграл 4 cos x dx. Интеграл 1+cos^2x/1+cos2x dx. Интеграл cos^4. Интеграл 4 cos x dx. Интеграл от 0 до pi sin^2x.
Интеграл 4 cos x dx. Интеграл 4 cos x dx. Решение интеграла (xdx)/(sin^2x). Интеграл cos 2 x dx. Вычислить неопределенный интеграл xdx.
Интеграл 4 cos x dx. Интеграл 4 cos x dx. Решение интеграла (xdx)/(sin^2x). Интеграл cos 2 x dx. Вычислить неопределенный интеграл xdx.
Интеграл cos^4x. Интеграл 1+cos^2x/1+cos2x dx. Интеграл от cos2x. Интеграл sin 4x dx. Интеграл 4 cos x dx.
Интеграл cos^4x. Интеграл 1+cos^2x/1+cos2x dx. Интеграл от cos2x. Интеграл sin 4x dx. Интеграл 4 cos x dx.
Интеграл x 2cos2xdx. Интеграл 4 cos x dx. Интеграл cos 3*x*sin 4*x. Интеграл от 0 до пи. Интеграл sin^4.
Интеграл x 2cos2xdx. Интеграл 4 cos x dx. Интеграл cos 3*x*sin 4*x. Интеграл от 0 до пи. Интеграл sin^4.
Решение интеграла (xdx)/(sin^2x). Интеграл 4 cos x dx. Интеграл 4 cos x dx. Интеграл 4 cos x dx. Интеграл sin^4.
Решение интеграла (xdx)/(sin^2x). Интеграл 4 cos x dx. Интеграл 4 cos x dx. Интеграл 4 cos x dx. Интеграл sin^4.